Team

What is the LST Collaboration?

The LST Collaboration team in a meeting.

The LST Collaboration is a global initiative that involves more than 300 scientists from 13 countries.

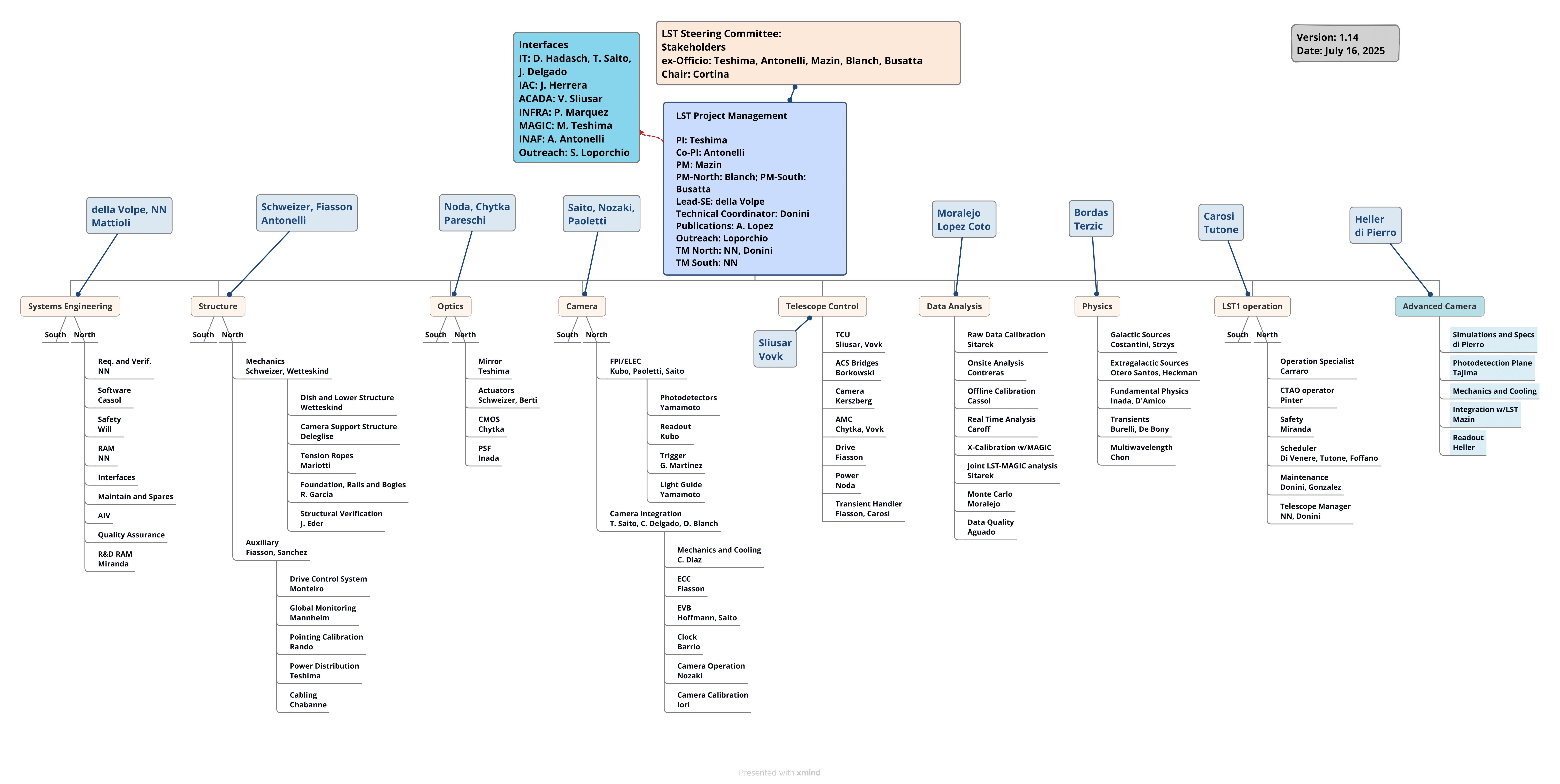
The following images correspond to the organigrams of the LST collaboration.

Institutes

The following is a summary of the institutions involved in the partnership by country.

brasil

  • Centro Brasileiro de Pesquisas Físicas.
  • Instituto de Física de São Carlos, Universidade de São Paulo, Brazil

bulgaria

  • Institute for Nuclear Research and Nuclear Energy, Bulgarian Academy of Sciences.

croatia

  • Josip Juraj Strossmayer University of Osijek, Department of Physics.
  • University of Rijeka, Department of Physics.
  • University of Split, FESB.

czech republic

  • Astronomical Institute of the Czech Academy of Sciences
  • Charles University, Institute of Particle and Nuclear Physics.
  • FZU - Institute of Physics of the Czech Academy of Sciences.
  • Palacky University Olomouc, Faculty of Science.

france

  • Aix Marseille Univ, CNRS/IN2P3, CPPM.
  • LAPP, Univ. Savoie Mont Blanc, CNRS-IN2P3.

germany

  • Department of Physics, TU Dortmund University
  • Institut für Theoretische Physik, Lehrstuhl IV: Plasma-Astroteilchenphysik, Ruhr-Universität Bochum
  • Institute for Theoretical Physics and Astrophysics, Universität Würzburg.
  • Max-Planck-Institut für Physik.
  • Universität Hamburg, Institut für Experimentalphysik.

india (dormant)

  • Saha Institute of Nuclear Physics

italy

  • Dipartimento di Fisica e Chimica 'E. Segrè' Università degli Studi di Palermo
  • INAF
  • INFN and Università degli Studi di Siena, Dipartimento di Scienze Fisiche, della Terra e dell'Ambiente (DSFTA)
  • INFN Dipartimento di Scienze Fisiche e Chimiche - Università degli Studi dell'Aquila and Gran Sasso Science Institute
  • INFN Sezione di Bari and Politecnico di Bari
  • INFN Sezione di Bari and Università di Bari
  • INFN Sezione di Catania
  • INFN Sezione di Napoli
  • INFN Sezione di Padova and Università degli Studi di Padova
  • INFN Sezione di Pisa
  • INFN Sezione di Roma La Sapienza
  • INFN Sezione di Roma Tor Vergata
  • INFN Sezione di Trieste and Università degli Studi di Trieste
  • INFN Sezione di Trieste and Università degli Studi di Udine
  • University of Torino and INFN Sezione di Torino

japan

  • Department of Earth and Space Science, Graduate School of Science, Osaka Universitys.
  • Department of Physical Sciences, Aoyama Gakuin University.

poland

  • Faculty of Physics and Applied Informatics, University of Lodz

spain

  • CIEMAT
  • Departament de Física Quàntica i Astrofísica, Institut de Ciències del Cosmos, Universitat de Barcelona, IEEC-UB
  • EMFTEL department and IPARCOS, Universidad Complutense de Madrid
  • Escuela Politécnica Superior de Jaén, Universidad de Jaén
  • Grupo de Electronica, Universidad Complutense de Madrid
  • Institut de Fisica d'Altes Energies (IFAE), The Barcelona Institute of Science and Technology
  • Institute of Space Sciences (ICE-CSIC), and Institut d'Estudis Espacials de Catalunya (IEEC), and Institució Catalana de Recerca I Estudis Avançats (ICREA)
  • Instituto de Astrofísica de Andalucía-CSIC
  • Instituto de Astrofísica de Canarias and Departamento de Astrofísica, Universidad de La Laguna
  • Port d'Informació Científica
  • University of Alcalá UAH

switzerland

  • Department of Astronomy, University of Geneva
  • Laboratory for High Energy Physics, École Polytechnique Fédérale
  • University of Geneva - Département de physique nucléaire et corpusculaire